新闻中心
NEWS CENTER
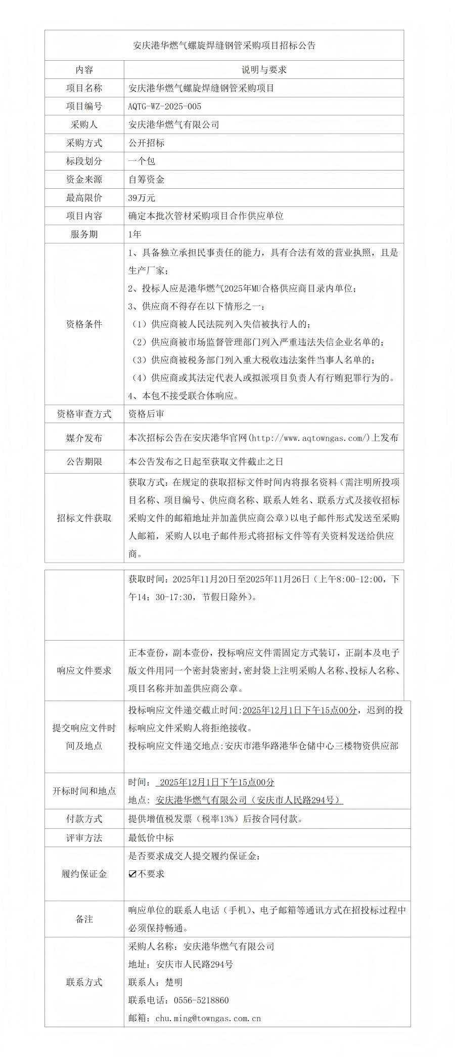
安庆港华燃气螺旋焊缝钢管采购项目招标公告
发布时间:2025-11-20 阅读次数:438次

上一篇 : 停气通知(2025-11-22)
下一篇 : 安庆港华燃气有限公司安全宣传徒步活动运动...




打印
关闭