新闻中心
NEWS CENTER
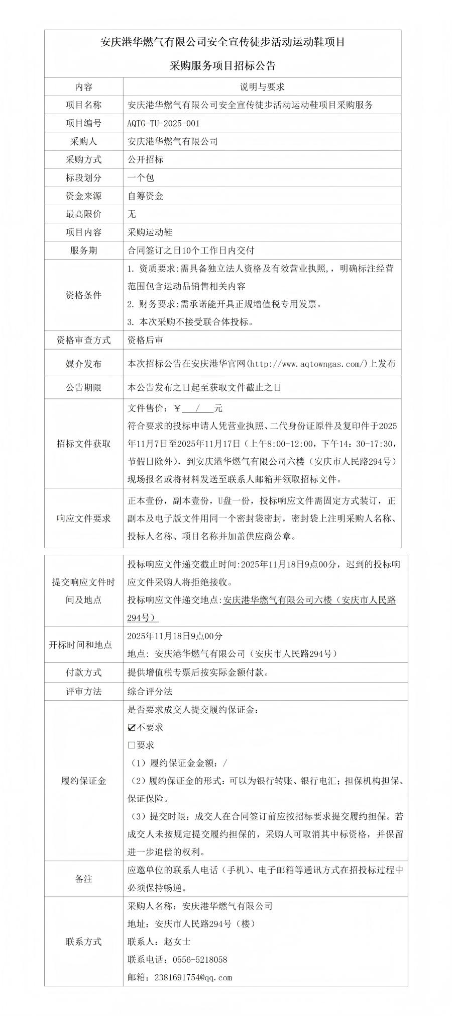
安庆港华燃气有限公司安全宣传徒步活动运动鞋项目采购服务项目招标公告
发布时间:2025-11-07 阅读次数:543次

上一篇 : 停气通知(2025-11-07)
下一篇 : 停气通知(2025-11-10)




打印
关闭