新闻中心
NEWS CENTER
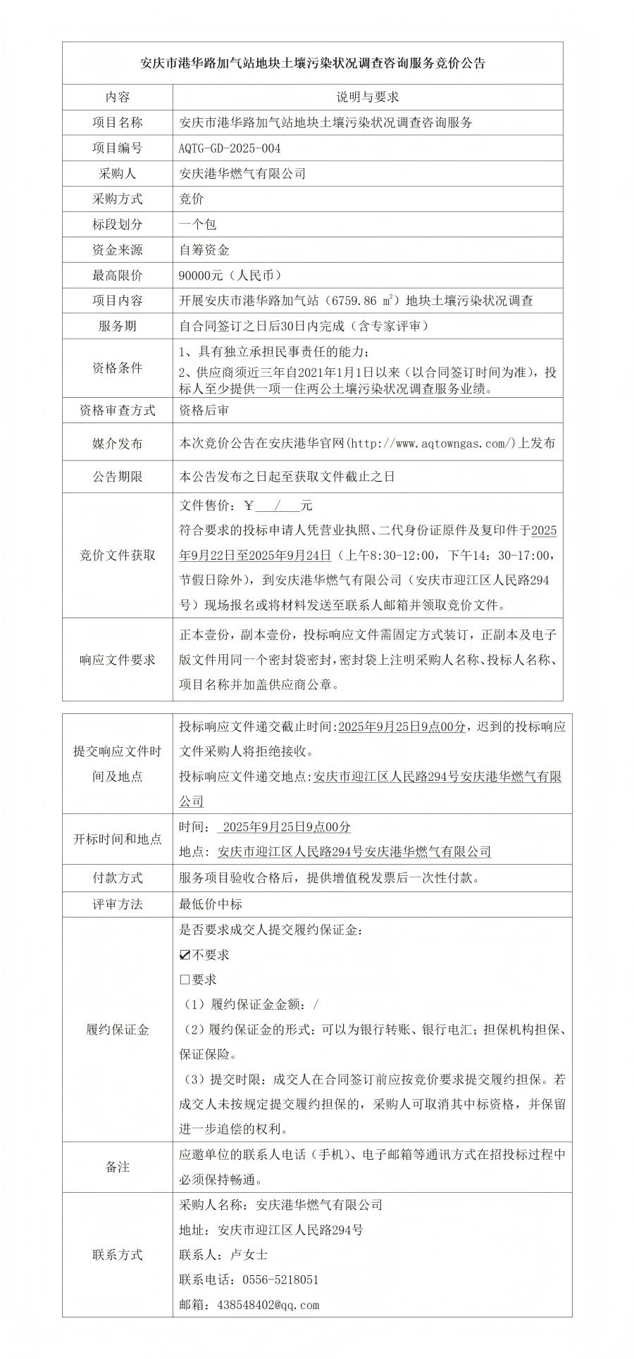
安庆市港华路加气站地块土壤污染状况调查咨询服务竞价公告
发布时间:2025-09-22 阅读次数:962次

上一篇 : 停气通知(2025-09-19)
下一篇 : 停气通知(2025-09-25)




打印
关闭